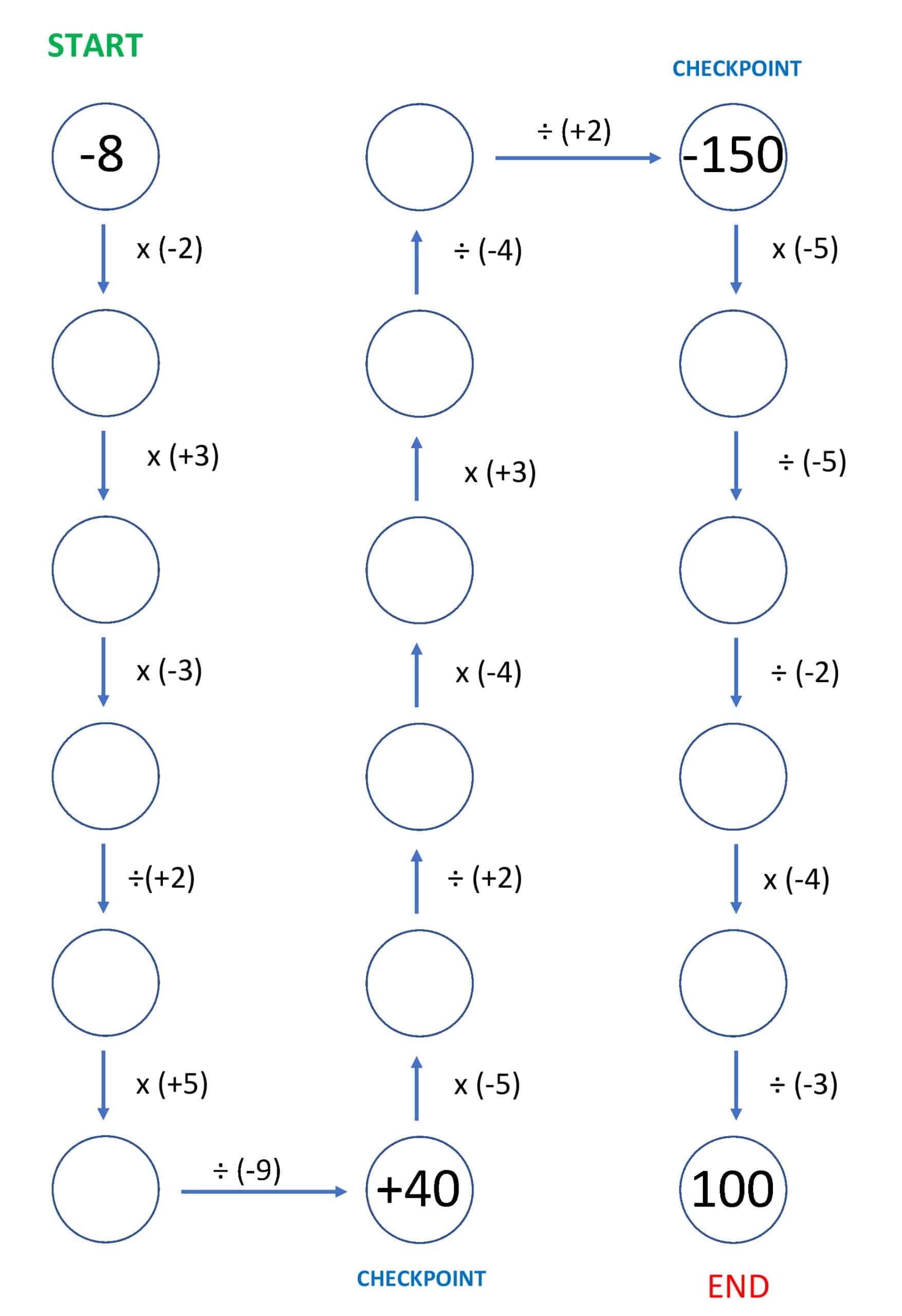
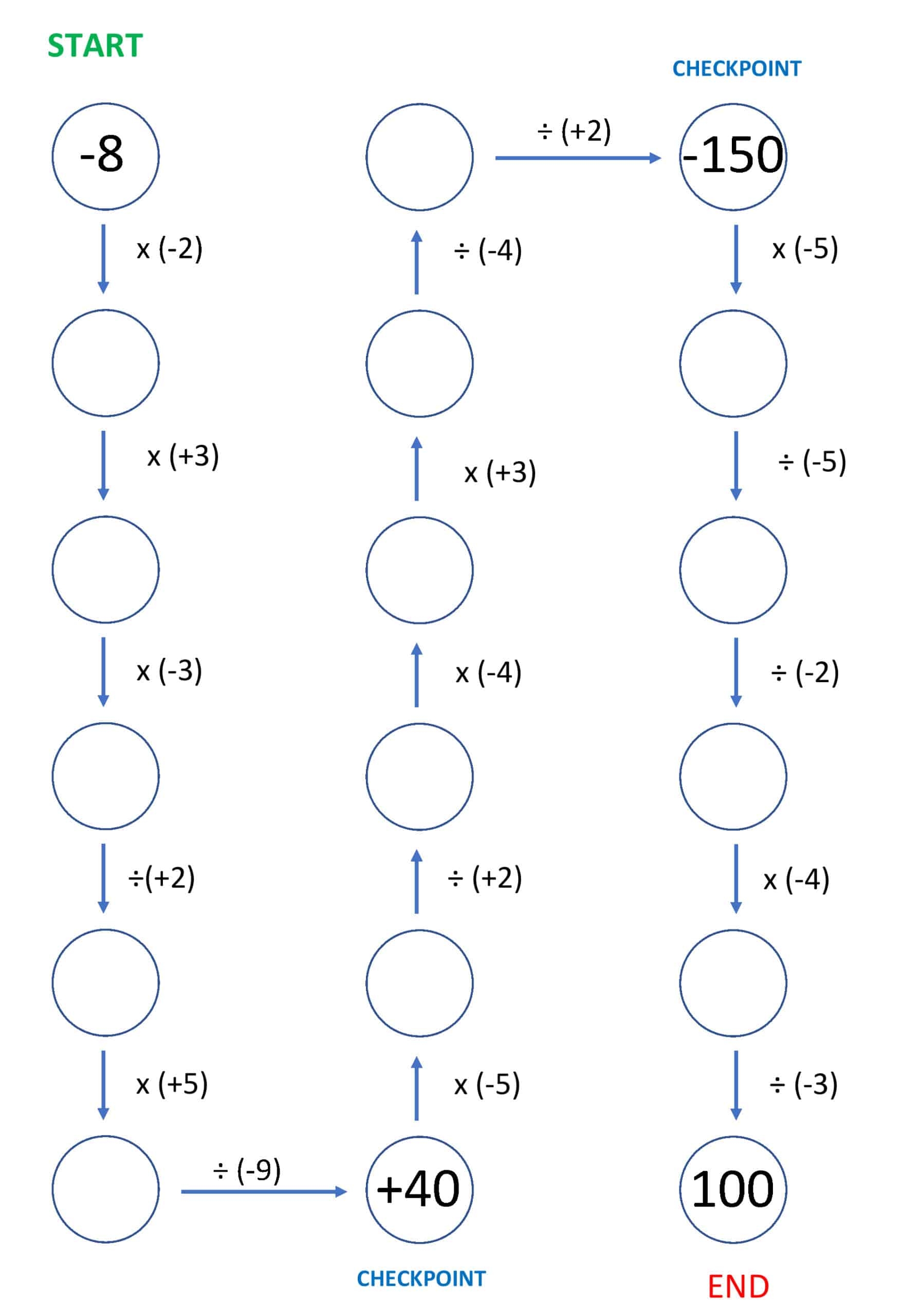
Are you looking for a fun way to teach division to your students? Maze division worksheets are a great hands-on activity that engages kids while they practice their math skills. These worksheets combine learning with fun, making it easier for children to grasp mathematical concepts.
With maze division worksheets, students are tasked with solving division problems to navigate through a maze. This interactive approach keeps them motivated and focused on finding the correct answers. It’s a great way to make learning math enjoyable and exciting for kids of all ages.
Maze Division Worksheets
Explore the Benefits of Maze Division Worksheets
One of the main benefits of using maze division worksheets is that they help improve students’ problem-solving skills. By working through the maze, kids learn how to think critically and apply division concepts in a practical way. This hands-on experience enhances their understanding of math and boosts their confidence in tackling division problems.
Additionally, maze division worksheets are a great tool for reinforcing division facts. As students navigate through the maze, they repeatedly practice dividing numbers, which helps them memorize the division tables more effectively. This repetitive practice builds fluency in division, making it easier for kids to tackle more complex math problems in the future.
In conclusion, maze division worksheets are a fantastic resource for educators looking to make math more engaging for students. By incorporating these fun and interactive worksheets into your lessons, you can help kids develop a strong foundation in division while keeping them entertained. Try out maze division worksheets today and watch your students’ math skills soar!
Multiply U0026 Divide By Powers Of 10 Maze KS3 4 Maths Teachit
Winter Math Activities Long Division Practice Worksheets Division
Multiplication Maze Stock Illustrations 148 Multiplication Maze
Long Division Math Mazes




